产品发布 | SR3511N旋变解码芯片与创新型双磁式旋变传感器
SR3511N是一款10位~16位分辨率的旋变数字转换器,能够激励旋转变压器的传感器并读取其角位置和速度输出;双磁式旋变是一种创新型的编码器技术,为业界最薄的厚度和尺寸最小的旋变。SR3511N和双磁式旋变,为“精准位置解决方案”、为下一代高可靠、高密度、高性能电机控制系统提供更优的性能、更高的抗干扰能力以及更具灵活性的设计的“精准位置传感方案”。
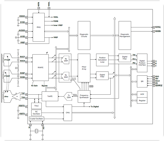
旋变解码芯片
l 10~16位可调分辨率,精准捕捉转子的运动
l 内置正弦波激励,简化设计,省去外部时钟
l 3125rps超高速跟踪,无惧极限转速挑战
l 全集成解算环路,实时输出角度+速度数字量
l 适用于传统的绕线式和磁阻式旋变,以及新型的双磁式旋变的解码
l QFN32封装(5´5´0.85 mm)

SR3511的黑科技
智能自适应调节 自动带宽调节应对急加速与急减速挑战
RDC一般可通过设置不同的带宽系数,以实现不同的分辨率及跟踪速度; 通过集成自动带宽调整算法,SR3511N可实时分析电机运行状态,动态选择最优带宽,实时优化芯片的动态响应能力:
自适应调节:在加速/减速阶段自动调整带宽,确保快速跟踪
稳定不丢步:系统始终精准锁定转子位置,避免失控风险
误差始终锁死:角度偏差一直控制在极小范围内,不失控、不丢步
复杂工况轻松拿捏:无论是电机突然加载还是高速急停,系统都能精准跟踪转子位置
在伺服驱动、机器人关节等对动态精度和抗扰动性要求严苛的领域,能提升稳定性
工业伺服电机:高速启停时仍保持高精度定位
新能源车电驱:急加速/能量回收时确保控制平稳
机器人关节:快速换向时无抖动、无位置丢失
多种旋变误差补偿 系统性能再突破
化繁为简,集核心算法于一体,比传统方案更稳定、更精确,助力工业、新能源汽车、机器人领域突破性能边界——用SR3511N,让每个角度都“准”确无误!
SR3511N的突破:实时相位校正技术
通过创新的激磁相位校正算法,实现了:
无限制补偿:可自动校正任意大小的相位延迟(包括超过90°的情况)
持续稳定运行:在恶劣工况下仍能保持系统正常工作
精度提升:通过动态补偿,进一步提高角度检测准确性
SR3511N的突破:插值校正功能
插值校正算法:可以对系统输出的角度进行插值校正,该功能可以有效的提升系统输出的角度精度;
误差消除算法:可以针对旋变系统误差进行标定消除,进一步提高RDC解码角度精度

SR3511N的突破:实时相位校正技术
通过创新的激磁相位校正算法,实现了:
无限制补偿:可自动校正任意大小的相位延迟(包括超过90°的情况)
持续稳定运行:在恶劣工况下仍能保持系统正常工作
精度提升:通过动态补偿,进一步提高角度检测准确性
高可靠性 无惧挑战
即使在强干扰、高噪音的恶劣环境中,SR3511N依然能稳定输出精准信号!它就像一位“抗干扰专家”,面对复杂的电气环境,依然保持超高可靠性,确保数据解码又快又准。无论是工业自动化、新能源汽车,还是严苛的机器人关节控制,SR3511N都能轻松应对,为您的系统提供稳定、高效、零误差的解码支持!
创新型编码器技术——双磁式旋变
l 创新型编码器技术,高紧凑的电磁结构适用于众多的应用场景
l 可以是绝对式,或者增量式的角度检测电磁模式
l 可以低成本实现双通道的角度检测电磁模式
l 超低延时
l 优良的抗杂散磁场干扰能力
l 高精度、低温漂、低噪声
l 支持更高速旋转位置检测
l 灵活的设计,为多种应用场景提供可快速实现的专用旋变
l 扁平的结构,更小的尺寸,更轻的重量
l 线圈仿真、设计,定制化

